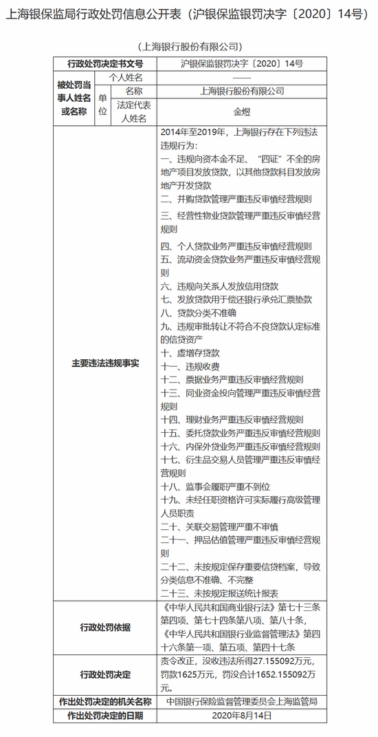
8月14日消息,上海银保监局公布的行政处罚信息公开表显示,上海银行股份有限公司因涉及并购贷款管理严重违反审慎经营规则、违规向关系人发放信用贷款等二十三项违法违规行为,被责令改正,没收违法所得27.155092万元,罚款1625万元,累计罚没金额1652.155092万元。
具体来看,在2014年至2019年间,上海银行存在下列违法违规行为:一、违规向资本金不足、“四证”不全的房地产项目发放贷款,以其他贷款科目发放房地产开发贷款;二、并购贷款管理严重违反审慎经营规则;三、经营性物业贷款管理严重违反审慎经营规则;四、个人贷款业务严重违反审慎经营规则;五、流动资金贷款业务严重违反审慎经营规则;六、违规向关系人发放信用贷款;七、发放贷款用于偿还银行承兑汇票垫款;八、贷款分类不准确;九、违规审批转让不符合不良贷款认定标准的信贷资产;十、虚增存贷款;十一、违规收费;十二、票据业务严重违反审慎经营规则;十三、同业资金投向管理严重违反审慎经营规则;十四、理财业务严重违反审慎经营规则;十五、委托贷款业务严重违反审慎经营规则;十六、内保外贷业务严重违反审慎经营规则;十七、衍生品交易人员管理严重违反审慎经营规则;十八、监事会履职严重不到位;十九、未经任职资格许可实际履行高级管理人员职责;二十、关联交易管理严重不审慎;二十一、押品估值管理严重违反审慎经营规则;二十二、未按规定保存重要信贷档案,导致分类信息不准确、不完整;二十三、未按规定报送统计报表。
公开资料显示,上海银行股份有限公司成立于1995年12月29日,总行位于中国上海市,董事长为金煜,行长为胡友联。值得注意的是,在英国《银行家》2017年公布的“全球前1000家银行”排名中,按一级资本和总资产计算,上海银行分别位列全球银行业第85位和89位;并多次被《亚洲银行家》杂志评为“中国最佳城市零售银行”。
以下为行政处罚信息公开表原文:
