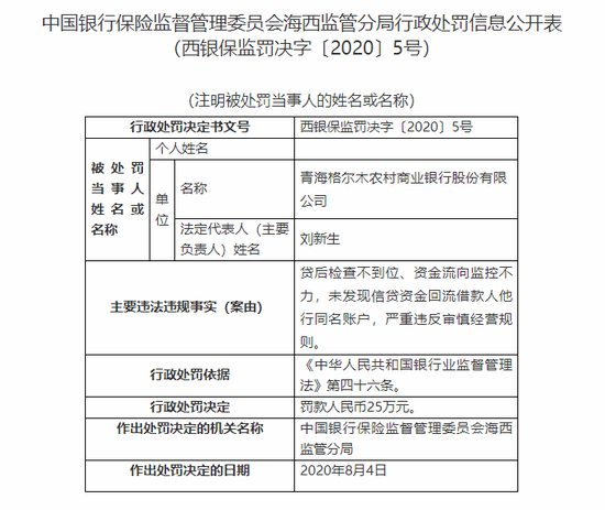
8月11日消息,海西银保监分局公布的行政处罚信息公开表显示,青海格尔木农村商业银行股份有限公司因贷后检查不到位、资金流向监控不力,未发现信贷资金回流借款人他行同名账户,严重违反审慎经营规则,被处罚款25万元。
以下为行政处罚信息公开表原文:

青海格尔木农商行被罚25万:资金流向监控不力大众财经网 来源:大众财经网 www.dzcjw.com 发布时间:2020-08-16 21:44:53
8月11日消息,海西银保监分局公布的行政处罚信息公开表显示,青海格尔木农村商业银行股份有限公司因贷后检查不到位、资金流向监控不力,未发现信贷资金回流借款人他行同名账户,严重违反审慎经营规则,被处罚款25万元。 以下为行政处罚信息公开表原文: ![]() 来源:新浪财经 作者:综合
|
品牌赞助商 |