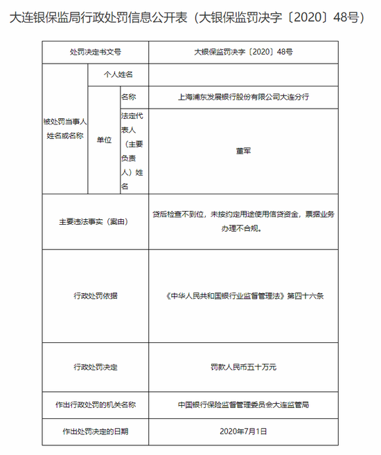
7月7日消息,大连银保监局公布的行政处罚信息公开表显示,上海浦东发展银行股份有限公司大连分行因贷后管理不到位,导致贷款资金未按约定用途使用;贷后检查不到位,未按约定用途使用信贷资金,票据业务办理不合规;贷款“三查”不到位,未按约定用途使用信贷资金;在融资性担保业务中存在未识别关联企业关系以及贷后管理不到位等问题等四大项违法违规行为,共计被处罚款190万元。
以下为行政处罚信息公开表原文:




浦发银行大连分行被罚190万:涉贷后管理不到位等“四宗罪”大众财经网 来源:大众财经网 www.dzcjw.com 发布时间:2020-07-08 23:44:20
7月7日消息,大连银保监局公布的行政处罚信息公开表显示,上海浦东发展银行股份有限公司大连分行因贷后管理不到位,导致贷款资金未按约定用途使用;贷后检查不到位,未按约定用途使用信贷资金,票据业务办理不合规;贷款“三查”不到位,未按约定用途使用信贷资金;在融资性担保业务中存在未识别关联企业关系以及贷后管理不到位等问题等四大项违法违规行为,共计被处罚款190万元。 以下为行政处罚信息公开表原文: ![]() ![]() ![]() ![]() 来源:新浪财经 作者:综合
|
品牌赞助商 |